您好,欢迎访问 河南逢源钢铁有限公司 官网!
全国咨询热线 19503828830 刘经理
高效物流
GBT 35012-2018 临氢设备用铬钼合金钢钢板
发布时间:2024-06-25浏览次数:2141

GBT 35012-2018 临氢设备用铬钼合金钢钢板

临氢设备用铬钼合金钢钢板

1 范围

本标准规定了临氢设备用铬钼合金钢钢板的订货内容、牌号表示方法、尺寸、外形、重量及允许偏差、技术要求、试验方法、检验规则、包装、标志和质量证明书等。本标准适用于制造石油化工和煤化工等临氢设备用厚度为6mm~200mm的铬钼合金钢钢板(以下简称钢板)。

2规范性引用文件

下列文件对于本文件的应用是必不可少的。凡是注日期的引用文件,仅注日期的版本适用于本文件。凡是不注日期的引用文件,其*新版本(包括所有的修改单)适用于本文件。

GB/T 223.9钢铁及合金铝含量的测定铬天青S分光光度法

GB/T 223.11钢铁及合金铬含量的测定可视滴定或电位滴定法

GB/T 223.14钢铁及合金化学分析方法钽试剂萃取光度法测定钒量

GB/T 223.17钢铁及合金化学分析方法二安替吡啉甲烷光度法测定钛量

GB/T 223.18钢铁及合金化学分析方法硫代硫酸钠分离-碘量法测定铜量

GB/T 223.23钢铁及合金镍含量的测定丁二酮肟分光光度法

GB/T 223.26钢铁及合金钼含量的测定硫氰酸盐分光光度法

GB/T 223.31钢铁及合金砷含量的测定蒸馏分离-钥蓝分光光度法

GB/T 223.37钢铁及合金化学分析方法蒸馏分离-靛酚蓝光度法测定氮量

GB/T 223.40钢铁及合金铌含量的测定氯磺酚S分光光度法

GB/T 223.47钢铁及合金化学分析方法载体沉淀-钼蓝光度法测定锑量

GB/T 223.50钢铁及合金化学分析方法苯基荧光酮-溴化十六烷基三甲基胺直接光度法测定锡量

GB/T 223.60钢铁及合金化学分析方法 高氯酸脱水重量法测定硅含量

GB/T 223.62钢铁及合金化学分析方法 乙酸丁酯萃取光度法测定磷量

GB/T 223.63钢铁及合金化学分析方法高碘酸钠(钾)光度法测定锰量

GB/T 223.67钢铁及合金:硫含量的测定次甲基蓝分光光度法

GB/T 223.69钢铁及合金碳含量的测定管式炉内燃烧后气体容量法

GB/T 223.75钢铁及合金硼含量的测定甲醇蒸馏-姜黄素光度法

GB/T 223.76钢铁及合金化学分析方法火焰原子吸收光谱法测定钒量

GB/T 223.77钢铁及合金化学分析方法火焰原子吸收光谱法测定钙量

GB/T 223.80钢铁及合金铋和砷含量的测定氢化物发生-原子荧光光谱法

GB/T 223.82钢铁氢含量的测定惰气脉冲熔融热导法

GB/T 228.1金属材料拉伸试验第1部分:室温试验方法

GB/T 228.2金属材料拉伸试验第2部分:高温试验方法

GB/T229金属材料夏比摆锤冲击试验方法

GB/T 231.1金属材料布氏硬度试验第1部分:试验方法

GB/T232金属材料弯曲试验方法

GB/T 247钢板和钢带包装、标志及质量证明书的一般规定

GB/T709-2006热轧钢板和钢带尺寸、外形、重量及允许偏差

GB/T 35012-2018

GB/T713-2014锅炉和压力容器用钢板

GB/T 2975钢及钢产品力学性能试验取样位置及试样制备

GB/T 4336碳素钢和中低合金钢多元素含量的测定火花放电原子发射光谱法(常规法)

GB/T 5313厚度方向性能钢板

GB/T 6394金属平均晶粒度测定方法

GB/T 8170数值修约规则与*限数值的表示和判定

GB/T 10561--2005钢中非金属夹杂物含量的测定标准评级图显微检验法

GB/T 11261钢铁氧含量的测定脉冲加热惰气熔融-红外吸收法

GB/T 17505钢及钢产品交货一般技术要求

GB/T 20066钢和铁化学成分测定用试样的取样和制样方法

GB/T 20123钢铁总碳硫含量的测定高频感应炉燃烧后红外吸收法(常规方法)

GB/T 20124钢铁氮含量的测定惰性气体熔融热导法(常规方法)

NB/T 47013.3-2015承压设备无损检测第3部分:超声检测

3订货内容

按照本标准订货的合同或订单应包括下列内容:

a)标准编号;

b)牌号;

e尺寸;

d)交货状态;

e)重量;

f)14Cr1MoR(H)的冲击试验温度;

g)表8中15CrMoR(H)、14Cr1MoR(H)的具体保温温度;

h)表8中的升温速度、降温速度、保温时间;

i):12Cr2Mo1R(H)、12Cr2Mo1VR(H)是否进行步冷试验;

j)表9中布氏硬度取样数量、检验部位;

k) 特殊要求。

4牌号表示方法

钢的牌号由GB/T713-2014相应牌号后加上代表临氢的“(H)”组成。如:15CrMoR(H)。

5尺寸、外形、重量

5.1钢板的尺寸、外形及允许偏差应符合GB/T 709-2006的规定。

5.2钢板厚度允许偏差应符合GB/T709-2006中的B类规定。

5.3钢板按理论重量交货,理论计重采用的厚度为钢板允许的*大厚度和*小厚度的算术平均值。

计算用钢板密度为7.85 g/cm.

6技术要求

6.1牌号和化学成分

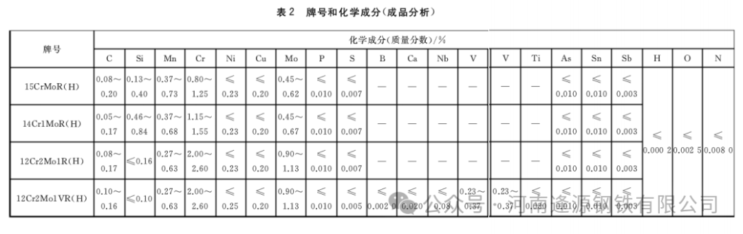
6.1.1钢的牌号应符合表1和表2规定,熔炼分析化学成分应符合表1规定,成品分析化学成分应符合表2规定。

图片

图片

6.1.2钢中[0]、[N]允许以成品分析**熔炼分析。[H]在保证熔炼分析的前提下,可不进行成品分析。

6.1.314Cr1MoR(H)、12Cr2Mo1R(H)、12Cr2Mo1VR(H)的回火脆化系数J、X应符合表3规定。

图片

6.2制造方法

6.2.1钢由氧气转炉或电炉冶炼,并经炉外精炼,钢液应进行真空处理。

6.2.2连铸坯、钢锭压缩比应不小于3,电渣重熔钢压缩比应不小于2.

6.3交货状态

6.3.1钢板交货状态应符合表4规定。

6.3.2 15CrMoR(H)、14Cr1MoR(H)钢板的回火温度应不低于650℃;12Cr2Mo1R(H)、12Cr2Mo1VR(H)钢板的回火温度应不低于680℃。

图片

6.4力学性能和工艺性能

6.4.1钢板试样模拟焊后热处理状态的力学性能应符合表5和表6规定。

6.4.2各牌号钢板交货状态的弯曲试验应符合表7的规定。

图片

图片

图片

图片

6.4.3钢板试样应进行模拟焊后热处理,*大/*小模拟焊后热处理制度应符合表8规定。*大/*小模拟焊后热处理定义参见附录A。

图片

6.4.4钢板的夏比(V型缺口)冲击试验结果按一组3个试样的算术平均值进行计算,允许其中有1个试样值低于表6中的平均值,但不应低于表6中的单个值。

6.4.5厚度小于12mm的钢板应采用小尺寸试样进行夏比(V型缺口)冲击试验。钢板厚度>8mm~<12mm时,试样尺寸为7.5mmX10 mmX55 mm,其试验结果应不小于规定值的75%;钢板厚度为6 mm~8 mm时,试样尺寸为5mmX10 mmX55 mm,其试验结果应不小于规定值的50%。

6.5晶粒度

晶粒度检验应在钢板试样*大模拟焊后热处理状态进行,奥氏体晶粒度应为5级或更细。

6.6无损检测

钢板应逐张进行超声检测,并应符合NB/T47013.3-2015的I级要求。

6.7表面质量

6.7.1钢板表面不准许存在裂纹、气泡、结疤、折叠和夹杂等对使用有害的缺陷。钢板不应有目视可见

分层。如有上述表面缺陷,允许清理,清理深度从钢板实际尺寸算起,不应超过钢板厚度公差之半,并应

保证钢板的*小厚度。缺陷清理处应平滑无棱角。

6.7.2其他缺陷允许存在,其深度从钢板实际尺寸算起,不得超过厚度允许公差之半,并应保证缺陷处

钢板厚度不小于钢板允许*小厚度。

6.7.3钢板不准许进行焊补。

6.8步冷试验

根据需方要求并在合同中注明,12Cr2Mo1R(H)、12Cr2Mo1VR(H)应按照附录B进行步冷试验。

步冷热处理定义参见附录A。

6.9特殊要求

根据需方要求,经供需双方协商一致,并在合同中注明,应按附录C选择相应的特殊要求。

7 试验方法

7.1钢的化学成分试验方法按GB/T 223.9、GB/T 223.11、GB/T 223.14、GB/T 223.17、GB/T 223.18、GB/T 223.23.GB/T 223.26、GB/T 223.31、GB/T 223.37、GB/T 223.40、GB/T 223.47、GB/T 223.50、GB/T 223.60,GB/T 223.62.GB/T 223.63,GB/T 223.67.GB/T 223.69、GB/T 223.75、GB/T 223.76、GB/T 223.77、GB/T 223.80、GB/T 223.82、GB/T 4336、GB/T 11261、GB/T 20123、GB/T 20124或通用试验方法进行,仲裁时应按GB/T 223.9、GB/T 223.11,GB/T 223.14、GB/T 223.17、GB/T 223.18、GB/T 223.23、GB/T 223.26、GB/T 223.31、GB/T223.37、GB/T223.40、GB/T 223.47、GB/T 223.50、GB/T 223.60、GB/T 223.62、GB/T 223.63、GB/T 223.67、GB/T 223.69、GB/T 223.75、GB/T 223.76、GB/T 223.77、GB/T 223.80、GB/T 223.82的规定


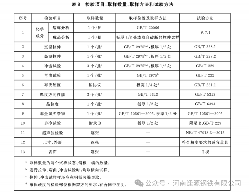
7.2每批钢板的检验项目、取样数量、取样方法和试验方法应符合表9的规定。

图片

7.3试样状态应符合表10规定。

图片

8检验规则

8.1钢板的检查和验收由供方质量监督检验部门进行。

8.2钢板应逐热处理张组批。

8.3夏比(V型缺口)冲击试验结果不符合本标准规定时,应从同一张钢板(或同一样坯)上再取3个试

样进行试验,前后两组6个试样冲击吸收能量的算术平均值不得低于规定值,允许有2个试样小于规定值,但其中小于单个值的试样只允许有1个。

8.4其他检验项目的复验和判定按GB/T17505的有关规定执行。

8.5力学性能和化学成分测试结果按修约值比较法,修约规则按GB/T 8170 的规定。

9包装、标志及质量证明书

钢板的包装、标志及质量证明书应符合GB/T 247 的规定。

附录A(资料性附录)热处理定义

A.1范围

本附录对*大模拟焊后热处理、*小模拟焊后热处理、步冷热处理进行定义。

A.2*大模拟焊后热处理

15CrMoR(H),14Cr1MoR(H):

*大模拟焊后热处理:试样的特定热处理,用于模拟所有制造热处理,包括奥氏体化和回火,*终焊

后热处理,一个可能的制造厂返修焊后热处理循环,业主将来可能用到的*小的附加焊后热处理。

12Cr2Mo1R(H)、12Cr2Mo1VR(H):

*大模拟焊后热处理:试样的特定热处理,用于模拟所有制造热处理,包括奥氏体化和回火,482℃以上的所有中间热处理,*终焊后热处理,一个可能的制造厂返修焊后热处理循环,业主将来可能用到

的*小的附加焊后热处理。

注:为了确定一个温度(模拟焊后热处理范围内)的等效时间,可以使用Larson-Miller参数。

A.3*小模拟焊后热处理

15CrMoR(H)、14Cr1MoR(H):

*小模拟焊后热处理:试样的特定热处理,用于模拟*小的热处理(奥氏体化、回火和一次焊后热处理循环)。

12Cr2Mo1R(H),12Cr2Mo1VR(H):

*小模拟焊后热处理:试样的特定热处理,用于模拟*小的热处理(奥氏体化、回火和一次焊后热处理循环,以及超过482℃的中间应力释放)。

注:为了确定一个温度(模拟焊后热处理范围内)的等效时间,可以使用Larson-Miller参数。

A.4步冷热处理

模拟和加速试样脆化的特定的热处理,用于评估高温下服役的合金钢的回火脆化敏感性。

附录B(规范性附录)步冷试验

B.1试验频次

步冷试验按同一炉(罐)号、同一厚度、同一热处理制度的钢板为一组,每组选取其中成品分析J系数*高的做步冷试验。

B.2试样及热处理要求

B.2.1应制备2组夏比V型缺口试样(每组至少24个试样)并经过下列热处理:

a)第1组试样一*小焊后热处理,以确定步冷热处理前的转变温度曲线。

b)第2组试样一*小焊后热处理加上下述的步冷热处理,以确定步冷热处理后的转变温度曲线。

B.2.2步冷热处理应符合如下要求:

1)加热到316℃,加热速率不严格要求;

2)以不超过56℃/h的升温速度加热到593℃,保温1h;

3)以不超过6℃/h的降温速度冷却到538℃,保温15h;

4)以不超过6℃/h的降温速度冷却到524℃,保温24h;

5)以不超过6℃/h的降温速度冷却到496℃,保温60 h;

6)以不超过3℃/h的降温速度冷却到468℃,保温100h;

7)以不超过28℃/h的降温速度冷却到316℃;

8)在静止的空气中冷却到环境温度。

B.2.3热处理后,每一组试样应在选定的8个试验温度进行冲击试验,其中1个试验温度应为-30℃。每一试验温度应试验3个试样,以获得转变温度曲线。为了得到转变温度曲线,在上、下平台至少各需要2个试验温度,中间至少要4个试验温度。具体系列冲击温度应在合同中注明。


B.3试验结果

试验结果应符合下列规定:

a)12Cr2Mo1R(H):vTr55+2.5△vTr55≤10 ℃或 vTr55+3.0△vTr55≤10℃,具体在合同中

注明。

b)12Cr2Mo1VR(H):vTr55+3.0△vTr55≤0 ℃.

注1:vTr55:材料仅经受*小模拟焊后热处理,55J时的转变温度。

附录C(规范性附录)特殊要求

C.1牌号

根据需方要求,钢的牌号也可由代表临氢的汉字“临氢”加上GB/T 713-2014相应牌号组成。如临氢 15CrMoR。当钢牌号按照这样的方法表示时,其技术要求应与本标准中表C.1对应牌号一致。

本条款中的牌号与标准正文中的牌号对照表见表C.1。

图片

C.2厚度允许偏差

厚度允许偏差符合GB/T 709-2006中C类的规定。

C.3化学成分(熔炼分析和成品分析)

C.3.1钢中P含量应不大于0.007%。

C.3.215CrMoR(H),14Cr1MoR(H)、12Cr2Mo1R(H),要求保证Z35级厚度方向性能时,S含量应符

合GB/T 5313的相应规定。

C.3.3钢的全铝(Alt)含量应符合表C.2的规定。

图片

C.3.4钢中(P+Sn)含量应不大于0.012%。

C.3.5对于牌号14Cr1MoR(H):

a) (Cu+Sn+As)X10’≤15;

b)(Si+Mn)≤1.20%;

c)(Si+Mn)≤1.10%。

C.3.6回火脆化系数应符合表C.3的规定。

图片

交货状态

钢板交货状态的力学性能应符合表5和表6的规定。

C.5力学性能

厚度大于20mm的钢板应进行高温拉伸试验,试验温度应在合同中注明。高温力学性能应符合

表C.4的规定。经供需双方协商,也可采用其他试验温度和验收值。

图片

C.6弯曲试验

根据需方要求,15CrMoR(H)、14Cr1MoR(H)、12Cr2Mo1R(H)的弯曲试验应采用表C.5**表7的规定。

图片

C.7冲击试验

15CrMoR(H)夏比(V型缺口)冲击试验温度以一20℃**表6中的冲击试验温度,试验结果符合表6规定。

C.8非金属夹杂物

非金属夹杂物应按GB/T10561-2005检验,检验方法和合格级别在合同中注明,检验方法若不注明,则采用B方法。

C.9厚度方向拉伸试验钢板应按GB/T5313进行厚度方向拉伸试验,合格级别在合同中注明。

C.10拉伸、冲击试验频次钢板应逐张进行拉伸、冲击试验。

C.11其他位置的拉伸、冲击试验不同于本标准规定的其他位置的拉伸、冲击试验,具体位置在合同中注明。



关键词: 14Cr1MoR(H) 12Cr2Mo1R(H) 12Cr2Mo1VR(H)
在线客服
联系电话
全国免费咨询热线 14738758894
  • · 诚信为本,质量为先
  • · 为客户创造价值,为企业增添财富
  • · 客户的需求就是我们工作的方向
  • · 和行业共成长,与社会共进步
回到顶部